Agribusiness, Agriculture, Veterinary Medicine, Cassava, Garri, food security, Agritech and the Red Meat Value Chain.
Saturday, July 22, 2023
Thursday, June 1, 2023
HALAL MEAT: HOW TO TAP INTO THE MULTI-BILLION DOLLAR INDUSTRY.
Halal is Arabic for permissible. Halal food is that which adheres to Islamic law, as defined in the Koran. The Islamic form of slaughtering animals or poultry, dhabiha, involves killing through a cut to the jugular vein, carotid artery and windpipe.
Monday, January 16, 2023
Green approaches to managing waste from slaughter houses.
The amount of waste generated by slaughterhouses is a growing concern for many communities. In order to address this issue, it’s important that we consider green approaches for managing these wastes in an environmentally friendly way.
Monday, October 24, 2022
BEEF: What does your beef customer want?
Thursday, October 6, 2022
Purina fermentation product supports feed efficiency in feedlot cattle.
Purina fermentation product supports feed efficiency in feedlot cattle.Feed costs are a constant consideration for cattle feeders. Improving feed efficiency, even by a small margin, can pay big dividends in the long run. “If cattle eat less and gain the same, it’s a nice advantage because you save on the amount you’re feeding.
Wednesday, July 27, 2022
The Halal Meat Market: a Booming Goldmine.
Thursday, June 2, 2022
Meat inspection and food safety concerns: open data kit (ODK)that Uganda is using to improve livestock disease surveillance and reporting.
Open Data Kit to improve livestock disease surveillance and reporting in Uganda.Surveillance of livestock diseases is key to reduce their harm to livelihoods, development and even humans. Meat inspectors in Uganda are using the Open Data kit (ODK) tool to improve animal disease surveillance and reporting, and sharing their experiences and knowledge with peers. The tool was rolled out at a training workshop held in October 2021 at the Makerere University College of Veterinary Medicine, Animal Resources and Biosecurity (COVAB).
Wednesday, November 3, 2021
Beef supply chain emissions can be reduced by more than 30% by 2030.
Wednesday, May 5, 2021
Agribusiness : leveraging on the franchise model in the red meat value chain to create wealth.
How to grow your niche in the red meat value chain using the franchise model.Franchising as simple as it looks, its a powerful business tool for expansion , growth. and wealth creation.
Franchising in the red meat value chain is an easy strategy to expand the red meat value chain, in terms of investors, unemployed youths and cattle merchants.
Franchising in the red meat value chain using meat markets and hubs as our focus. You want to tap into the red meat value chain? want to have a meat market or hub in your area? you are young but want a side hustle or you are young and unemployed with interest in red meat business? Welcome to the red meat hub.
Franchising in the red meat value chain. How will you key in to the business? Take a trip to a registered abattoir and watch operations in the mechanized abattoir. Follow through the process and link up with operators that have a brand they promote or operators that just slaughter ,cut and package for you for onward delivery to your store.
Scenario 1: abattoir operator has a brand that sells packed beef, and beef products. Meet the operator, discuss on franchising his brand in your neighborhood and beyond.
The franchisee agrees to terms of operation and he starts to collect beef,branded by abattoir operator at minimal cost. The advantage of this model is that franchisee provides outlet, pays for startup cost ( employers) along side other logistics, the brand expands all over.
Dr. Henrietta Ojuri, value chain strategist.Scenario 2: Abattoir operator has a beef brand that markets beef an beef products. The operator creates an investment pool by rolling out investment plans by way of franchising. The investors pay a token to join the investment pool and the operator provides branded refrigerators for investors. Investors collect specified amount of products without paying upfront but will remit money on specified dates as stipulated in the contract.
Advantage here is there is a pool of investors creating brand awareness all over, there is a token payable by startup and this model will attract young entrepreneurs in the red meat value chain.
Scenario 3: There is no brand you want to hook up with but still interested? Go to the abattoir, mechanized slaughtering and hook up with operator. Buy a cow, slaughter in the mechanized line, cut to different sizes(1kg/2kg) then get a cooling van/refrigerated van to transport meat to your location. The different stages attracts costs , so how do you rejig this model? Next time, we conclude.
Tuesday, April 13, 2021
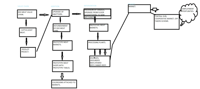
OPPORTUNITIES FOR INVESTMENT IN THE RED MEAT VALUE CHAIN.
The red meat value chain is vast but windows of opportunities can be harnessed easily using the V.A.I.M strategy.
Road to wealth in red meat value chain.
Wednesday, March 24, 2021
AGRIBUSINESS: RED MEAT VALUE CHAIN.
Red meat value chain is a lucrative business with potential for both local and foreign markets..
The red meat value chain spans from the farm, to the processing of wholesome beef ,to export of by-products ,use of the waste for biogas and fertilizer.
The red meat value chain holds enormous possibilities with several sub units or subsections that can flood your bank account with millions.
The red meat value chain; interested in starting an abattoir? Are you thinking mechanized? fully mechanized or semi mechanized.
The choice depends on your project goal,are you thinking of starting small then scaling up? semi mechanized is for you. Going all out? then fully automated is your choice.
The difference between the two types of abattoir are the machines, equipment and handling protocols.
Agribusiness: Goat processing in an abattoir.
Interested in abattoir business? thinking of investing in the sheep and goat business? planning to start an abattoir to provide wholesome products to the populace? then take a look at this clean method of dehairing sheep and goat.
Friday, September 4, 2020
Agribusiness: food safety in Africa’s informal markets must be driven by consumers.
These are among the many pathogens and foods at the centre of recent food safety crises worldwide, estimated to impact as many people as infectious diseases such as HIV/AIDS, malaria and TB.
But while deaths and illnesses from unsafe food hit countries worldwide, the incidences of these illnesses and lost lives are disproportionately high in Africa.
Across the continent, tainted food kills about 140 000 people every year, and leaves 91 million more suffering from diarrhoea, tapeworm, hepatitis and even dysentery and typhoid.
This is on course to become even worse as income growth and urbanization in Africa are enabling better, more diverse diets.
Ironically, these healthier foods – such as dairy, eggs, meat, fruits and vegetables – are more likely to be contaminated.
#beef #abattoir #Lagosmeatreform #foodbank
Friday, July 31, 2020
Abattoirs: Coronavirus can spread over 8m at cutting floor in slaughter houses.
The study also showed that all infections during this first wave of Covid-19 outbreaks originated with just one employee. It occurred because a slaughterhouse employee got in touch with employees of an infected plant of a different packer, Westcrown, located in Dissen. Thirdly, employee housing did not play a major role in that first wave, which occurred in late May.
In mid-June a second wave followed, which caused the meatpacker to close its doors for almost a month. The research was carried out by a joint study of the Helmholtz Centre for Infection Research, the University Medical Center Clinic Hamburg-Eppendorf and the Leibniz Institute for Experimental Virology.
The study showed that the virus most likely spread from 1 single employee who was working on the cutting floor for beef. This employee indicated that together with a colleague, he had been in touch with employees of the sow cutting floor at Westcrown in Dissen, Lower Saxony. He did so after Covid-19 had been detected in that plant.
The Tönnies employee did not demonstrate any clinical signs of the virus and the contact with Westcrown employees was not considered to be a high-risk contact, which is why the employee continued to show up at work. At 3 days after the meeting, the employee was tested and one day later a positive result followed, for both the employee as well as the colleague. Both then had to go into quarantine.
The researchers also zoomed in on the routes the virus took from this one employee to the other employees within Tönnies. From that research, it emerged that most colleagues within an 8m radius around the infected colleague had also tested positive.
In the study it was therefore concluded that virus particles can be transmitted over longer distances under the conditions of a cutting floor. Professor Adam Grundhoff, co-author of the research, said, “Our results indicate that the conditions during cutting enhance the aerosol transfer of SARS-CoV-2 particles over longer distances,think of the lower temperature and a limited input of fresh air in combination with heavy manual labour.
It is very likely that these factors in general play a crucial role in outbreaks all over the world in meat or fish processing companies. Obviously, under those conditions, a distance of 1.5 to 3 metres are insufficient to prevent transmission.”
There is a need to improve physical distancing in the slaughter houses as well as use better protective equipment to enhance safety.
Meat processing companies such as Cargill are protecting workers by provision of face shields, barriers between work stations, hair nets, boots and lots more.
The use of face shields in slaughter houses is a welcome development alongside maintaining required distance as well as use of hand sanitizers or washing hands with soap and water.
More on research here
Pig producers considers stopping castration.
10 pig producers’ organisations in Western France are considering to stop castrating piglets as from December 31, 2021.
The organisations represent a respectable part of the country’s producers. The proposal of the 10 organisations is a reaction to a decision by Didier Guillaume, France’s minister for agriculture and food.His aim is to improve animal welfare in France’s pig industry and one of his measures is that, after 2021, castration will only be allowed when anesthetics are applied.
The intention is that the basis price for pigs will be adjusted. The collectives feel that gilts as well as entire boars will form the reference for pig prices as from 2021.
The slaughterhouses will become the place for checks whether or not carcasses will have boar taint, these could be detected by sniffing at the slaughter line by humans. Additional costs of these checks will be carried jointly by the pig farms that stopped castrating.
Thursday, July 9, 2020
Meat processing facilities take action to protect workers.
In the wake of the Corona virus pandemic a lot of workers in abattoirs and meat processing plants had the virus which led to closure of such plants.
A lot of biosecurity protocols was adopted in all abattoirs and meat markets to stem the spread of the virus. In Nigeria,the use of masks is compulsory, hand washing before you enter the abattoir is also compulsory and physical distancing .
The government also ensured supervised slaughtering such that operations in abattoirs was on elected days. seeSaturday, May 30, 2020
FAO: Meat plant workflows must change to protect laborers.
Workplace dividers at meat and poultry plants may be an improvement as the industry seeks to protect its workers from COVID-19.
The meat and poultry industry has taken a number of measures to protect its workers during the COVID-19 outbreak, more needs to be done, said Maximo Torero Cullen, assistant director-general and chief economist for the Food and Agriculture Organization (FAO) of the United Nations.
Cullen -- who is also a professor on leave at the University of Pacific, Peru -- noted that most processing plants are “labor-intensive” and were not laid out with a workflow that is conducive to social distancing guidelines.
He showed a photo of a Tyson Foods plant where line workers were separated by plastic dividers, indicating that it is an improvement, but adding, “honestly, this doesn’t seem enough.”
“A change needs to go deeper than we are observing today, if we want to keep operating,” said Cullen.
Sunday, May 24, 2020
COVID-19 :; FOOD SAFETY IN ABATTOIRS AND MEAT PACKAGING PLANTS.
COVID-19 AND MEAT PACKAGING PLANT.
Thursday, November 30, 2017
Bovine tuberculosis a major source of human tuberculosis in Nigeria.
Bovine tuberculosis has been identified as a major source of human tuberculosis infections which is usually fatal because of late detection and non-diagnosis.
Tuberculosis caused by Mycobacterium spp is usually transmitted by aerosol route when one comes into contact with droplets of infected persons. The bacteria can also be transmitted through consumption of products from infected animals such as beef and unpasteurized milk.
Tuberculosis can affect anybody but there is a higher incidence in men than women,and its also an occupational hazard for butchers,food processors, farmers and veterinarians.
The majority of infections in Nigeria can be traced to the abattoir,making it a foci of infection and re-infection. A percentage of cattle brought in for slaughter often are confirmed as having bovine tuberculosis,with the offals, and lymph nodes riddled with tubercles as shown in the picture.
Butchers often refer to lungs with TB as "fuku elegusi" and in a bid to convince you its okay,cut part of the raw meat and eat it. This singular act by butchers have caused deaths of many of them who eventually develop tuberculosis,which is usually generalized.
When the butchers start coughing,nobody thinks its TB, they start taking antibiotics for the cough but it does not stop it. These prolonged used of various antibiotics is the reason there is a prevalence of the drug-resistant type of TB.
These butchers still handle beef,working in the abattoir and spreading the droplets everywhere and even in their homes. Living conditions of most the people working in abattoirs is such that droplets can spread fast,as most live in congested rooms with poor ventilation and very dirty environment.
A study carried out shows that most of the butchers have tuberculosis,but this is under reported as many of the butchers dont believe TB is real or can cause deaths,instead they link these deaths to rivalry and arrows from jealous colleagues.
Veterinarians and public health officials are also at great risk of infection. Post mortem inspection is a major point of infection,handling the tuberculous organs is another route of infection and also consumption of tainted meat or offals .
Tuberculosis infection in officers have been overlooked sometimes,going undiagnosed and thereby potentiating the spread.
An officer who served for an extended period in the control post and abattoir recently died of cerebral tuberculosis,buttressing the study that bovine tuberculosis is a key factor of tuberculosis infection in man.
Agribusiness ideas.
Popular Posts
-
Five ways agriculture could benefit from artificial intelligence. Agriculture is the industry that accompanied the evolution of humanity ...
-
The world rabies day celebrated on the 28/September every year, this year's celebration was marked with public lectures, free vaccinat...
-
UN WOMEN. There are 1.1 billion girls in the world, and every one of them deserves equal opportunities for a better future. They are a sour...
-
African small-scale farmers carve a giant message for world leaders in the very soil they farm. African farmers from a remote village in n...
-
Supply chain management: How SMEs can succeed in Africa.Small and medium enterprises (SMEs) have great potential for expansion in Africa, ...
-
Agripreneur sells potted crops for urban rooftop farming.Urbanites, who want to turn towns into vegetable production areas, can do so by b...
AGRIBUSINESS EDUCATION.
Translate
I-CONNECT -AGRICULTURE
AGRIBUSINESS TIPS.
AGRIBUSINESS.
The Agriculture Daily
veterinarymedicineechbeebolanle-ojuri.blogspot.com Cassava: benefits of garri as a fermented food. Cassava processing involves fermentation which is a plus for gut health. The fermentation process removes the cyanogenic glucosides present in the fres...












